|
|
Иммиграция: альтернативы нет
Ж.А. Зайончковская
(Опубликовано в: Нужны ли иммигранты российскому обществу? /
Под ред. В.И. Мукомеля и Э.А. Паина. - М.: Фонд "Либеральная
миссия", 2006, с. 7-30)
По мере того как с угрожающей неотвратимостью приближается
напоминающая обвал естественная убыль трудового потенциала страны,
накаляются страсти вокруг иммиграции. С одной стороны, все шире
распространяется осознание ее необходимости. С другой — разрабатываются
убаюкивающие, сглаживающие остроту проблемы решения, доказывающие,
что можно пролезть, подобно верблюду, через игольное ушко. С третьей
стороны, набирает силу противодействие иммиграции со стороны населения
и ряда политических группировок, так что идея рискует остаться без
общественной поддержки. Недавние выборы в Московскую городскую Думу,
выборы в других регионах показали, что иммиграция, отношение к «чужим»
вновь становится разменной монетой выборных кампаний, предметом
политических спекуляций и разжигания агрессивного отношения к мигрантам.
Данный раздел — попытка доказать, что иммиграция — это непременное
условие успешного развития России в будущем.
Демографический контекст иммиграции
Проблема иммиграции возникла в тесной связи с демографическим
кризисом и рассматривается как одна из главных мер по его преодолению.
Как известно, население России быстро сокращается. Своего максимума
— 148,3 млн. человек, оно достигло в 1992 году. Согласно последней
переписи, в конце 2002 года его численность составила 145,2 млн.
человек, то есть за десятилетие население страны стало меньше на
3,1 млн. человек, или на 2,1%. Через 2 года, к началу 2005 года,
страна недосчиталась еще 1,7 млн. человек, а ее население уменьшилось
до 143,5 млн. человек. Общее сокращение, таким образом, составило
3,2%.
Столь быстрое сокращение численности населения — явление
уникальное в мире. Этим, кроме России, до настоящего времени отличались
только Болгария (сокращение населения к 2003 году на 17%), страны
Балтии (на 10% вместе), Украина (на 8%) и Румыния (на 7%). За ними
следует Россия. Сокращение населения ни в одной другой стране мира
пока не носило систематического характера, а случающиеся иногда
спады были кратковременными, эпизодическими и не выходили за пределы
0,1-0,2% (например, Великобритания, Венгрия).
Сокращение населения России произошло на фоне беспрецедентного
миграционного прироста, полученного ею после распада СССР. Согласно
переписи, в 1989-2002 годах Россия увеличила свое население за счет
миграции на 5,6 млн. человек. Это в 2,3 раза больше, чем за аналогичный
по продолжительности предшествующий 14-летний период, в течение
которого Россия получила 2,4 млн. человек чистого миграционного
прироста (с 1975 года, когда начался приток населения в Россию,
по 1988 год включительно).
Но даже такого миграционного прироста было недостаточно
для того, чтобы перекрыть естественную убыль населения России. В
1992-2004 годах естественная убыль составила 10,5 млн. человек,
в том числе за межпереписной период 1989-2002 годов — 7,4 млн. человек.
Нетто-миграция возместила только 75% этой убыли (табл. 1.1).
Таблица 1.1. Население России и компоненты его роста
за период 1989-2002 годы, млн. человек
|
Численность населения
|
|
1989 год (на 12 января)
|
147,0
|
|
2002 год (на 9 января)
|
145,2
|
|
Сокращение численности населения за 1989-2002 годы
|
-1,8
|
|
Естественная убыль, в т.ч.:
|
-7,4
|
|
Родилось
|
+20,5
|
|
Умерло
|
-27,9
|
|
Миграционный прирост, в т.ч.:
|
+5,6
|
|
Прибыло в Россию
|
+11,0
|
|
Выбыло из России
|
-5,4
|
Нисходящий демографический тренд прогнозируется для
России вплоть до середины века. Согласно среднему варианту прогноза
Росстата, рассчитанному от базы переписи 2002 года, население России
к 2026 году уменьшится до 137 млн. человек. Этот вариант исходит
из довольно оптимистических ожиданий в отношении рождаемости и очень
осторожных оценок средней продолжительности жизни. Подъем суммарного
коэффициента рождаемости прогнозируется с 1,2 ребенка на 1 женщину
в 2000 году до 1,65 в 2025 году. При этом общий коэффициент рождаемости
в расчете на 1000 человек будет расти до 2015 года, а затем начнет
снижаться из-за изменений в возрастной структуре населения (8,7
промилле в 2000 году, 12,0 промилле в 2015 году и 9,8 промилле в
2025 году).
Увеличение средней продолжительности жизни мужчин к
2026 году предполагается до 62 лет, женщин — до 75 лет. Снижения
же коэффициента смертности на 1000 человек не ожидается из-за общего
постарения населения. В результате баланс рождений и смертей почти
не изменится. Естественная убыль населения несколько понизится к
2015 году (с 5,4 человек в 2006 году до 4,5 в 2015 году на 1000
человек), затем новый рост к 2025 году (до 6,9).
Рассматриваемый вариант прогноза Росстата исходит также
из увеличения чистой иммиграции в Россию со 175 тысяч человек в
среднем за год в 2006-2010 годах до 415 тысяч человек в 2025 году
против менее чем 100 тысяч человек в 2002-2004 годах. Если же будут
пролонгированы современные тенденции составляющих роста населения,
его численность может упасть до 125 млн. человек к концу первой
четверти нашего века1.
К середине века при отсутствии миграционного прироста,
но при определенном прогрессе в отношении рождаемости и средней
продолжительности жизни население России может сократиться до 100
млн. человек (прогноз ООН). Экстраполяционные тренды рождаемости
и смертности приводят даже к 80 млн. человек (прогноз Центра демографии
и экологии человека ИНП РАН)2.
Таким образом, угроза затяжной депопуляции для России крайне серьезна
и абсолютно реальна.
До сих пор, однако, процесс депопуляции не затрагивал
трудоспособные возрастные контингенты. Напротив, на фоне нисходящей
тенденции общей динамики населения численность его трудоспособной
части росла, причем весьма заметно. Столь благоприятно складывалось
в последние годы соотношение входящих в трудоспособный возраст и
выходящих за его пределы поколений. В 2006 году этот рост заканчивается.
Затем начнется стремительная естественная убыль трудоспособного
населения, сравнительно небольшая в 2007 году — около 300 тысяч
человек, но уже в следующем году — вдвое большая, а в 2010-2018
годах сокращение превысит 1 млн. человек в год (рис. 1.1). В сумме
в период до 2026 года естественная убыль трудоспособного населения
достигнет более 18 млн. человек. Если сравнить полученную величину
с численностью занятых в экономике России, составляющей 67 млн.
человек, чрезвычайная серьезность ситуации становится очевидной.
Это дает основание утверждать, что в ближайшей перспективе труд
будет одним из самых дефицитных, если не самым дефицитным ресурсом
в России.
Именно столь резкое сжатие трудоресурсного потенциала
обусловливает необходимость существенного увеличения иммиграции
для его восполнения, поскольку невозможно за короткое время обеспечить
адекватный рост производительности труда.
Сколько же может потребоваться иммигрантов? Заметим,
что уже в настоящее время в условиях, когда численность трудоспособного
населения увеличивается, в экономике явственно ощущается дефицит
труда. В ходе репрезентативного исследования он был отмечен на 42%
предприятий3.

Рисунок 1.1. Естественная убыль населения России в 2005-2026
годах при отсутствии иммиграции, тысяч человек4
Еще совсем недавно утверждение, что труд в России будет
в большем дефиците, чем инвестиции, наталкивалось на скептические
усмешки слушателей. А сейчас в Москве встречается зазывающая работников
реклама, которая начинается так: «У нас много денег, но нет людей».
Напряженность рынка труда, ощущаемая уже в современных условиях,
указывает, что при прогнозах следует исходить из необходимости полного
возмещения убыли трудоспособного населения.
Население в трудоспособном возрасте составляет около
2/3 миграционного потока. Исходя из этой пропорции, для полного
возмещения естественных потерь трудоресурсного потенциала России
в предстоящие два десятилетия потребовалось бы более 25 млн. иммигрантов.
Подчеркнем, что речь идет о чистой миграции, то есть о миграционном
приросте, разнице между количеством прибывших и выбывших, входящий
же поток должен быть еще больше. Такая огромная иммиграция едва
ли может быть обеспечена даже при самой активной и либеральной миграционной
политике, не говоря уже о том, что она чревата дестабилизацией социальной
обстановки. Вместе с тем приведенный расчет хорошо иллюстрирует
масштаб и остроту проблемы.
Отсюда следуют несколько очевидных выводов. Во-первых,
требуется переориентация миграционной политики страны. Если в первой
половине и в середине 1990-х годов миграционная политика акцентировалась
на вынужденной миграции, а в конце 1990-х и начале 2000-х — на миграционном
контроле и ограничении въезда в страну, то теперь ее стержнем должна
стать иммиграция. Перспективная миграционная политика России — это
прежде всего иммиграционная политика.
Во-вторых, вырисовывающиеся масштабы необходимой иммиграции
приводят к заключению, что Россия в первой половине XXI века должна
стать одним из самых миграционно аттрактивных государств на земле.
В 1990-е годы она была таковой, заняв, как показана перепись 2002
года, по притяжению иммигрантов третье место в мире, после США и
Германии. За 1989-2002 гг. в Россию прибыло 11 млн. иммигрантов,
или 781 тысяча человек в среднем за год против 865 тысяч человек
в Германию и 924 тысячи человек в США. По коэффициентам же иммиграции,
рассчитанным на 10000 жителей, Россия с коэффициентом 54 оказывается
впереди США (32), но очень сильно уступает Германии (142). В предшествующий,
равный по протяженности период 1975-1988 годов, Россия приняла еще
больше мигрантов — 13 млн. человек. Таким образом, высокая абсорбционная
способность России уже подтверждена прошлым опытом: за 28 лет она
приняла 24 млн. иммигрантов. В дальнейшем примерно такое же количество
необходимо принять за 20 лет для поддержания численности населения
страны на стабильном уровне (при параметрах естественного движения,
принятых в среднем варианте прогноза Росстата). Ускорение существенное.
Но не «космическое» по сравнению с прошлым опытом.
Входной поток таких размеров может обеспечить миграционный
прирост населения в 700-800 тысяч человек в год. Хотя в новейшей
истории России был прецедент, когда миграционный прирост поднимался
до 800 тысяч человек (1994 год), едва ли реально рассчитывать на
такую иммиграцию в течение длительного времени.
В-третьих, даже столь высокий приток иммигрантов, поддерживающий
на стабильном уровне общую численность населения, не способен полностью
компенсировать естественную убыль его трудоспособной части. Таким
образом, экономика России в рассматриваемой перспективе неизбежно
будет функционировать в условиях дефицита труда.
В-четвертых, в рассматриваемой перспективе миграция
приобретает, без преувеличения, судьбоносное значение для России.
От того, насколько страна справится с задачей привлечения необходимого
количества иммигрантов, зависят темпы ее экономического развития,
уровень жизни населения, социальный климат, региональные пропорции
развития, размеры страны и ее целостность. Справляемся мы или нет,
будет ясно уже в течение предстоящего десятилетия.
Обозначившийся в минувшем году разворот миграционной
политики России в сторону создания более благоприятных, как того
потребовал президент, условий для приема иммигрантов, свидетельствует
об адекватной, пусть и запоздалой, реакции федеральной власти. Уже
сделаны первые шаги в направлении облегчения процедур правового
оформления иммигрантов, легализации незаконных мигрантов и либерализации
законодательства.
Для того чтобы доказать необходимость проведения иммиграционной
политики для развития страны, ушло целое десятилетие, в течение
которого миграционная политика становилась все более полицейско-ограничительной.
Закон о пребывании иностранцев, принятый в 2002 году, возвел труднопреодолимые
барьеры на пути иммигрантов, миграционный прирост резко упал. Правда,
судя по результатам переписи, не столь значительно, как можно судить
по текущему учету (рис. 1.2), но распределение добавочных мигрантов
по годам спорно. Нисходящая тенденция, скорее всего, более крутая,
а фактический тренд, вероятно, лежит посередине между учетным и
переписным. В течение двух лет после переписи миграционный прирост
продолжает удерживаться на крайне низком уровне, как бы подтверждая
данное предположение.

Рисунок 1.2. Миграционный прирост населения России,
1970-2004 годы, тысяч человек
Вообще же, депопуляция населения России, в том числе
естественная убыль трудоспособного населения, предвиделись еще в
1980-е годы. Но тогда демографические прогнозы не могли быть обнародованы
в открытой печати, доступ к ним ограничивался «служебным пользованием».
При таком положении невозможно было своевременно подготовить общество
к современной ситуации. Девяностые годы создали длительный провал
в системе прогнозирования, так как был ликвидирован Госплан, отвечавший
за соответствующие разработки. Поэтому для нового поколения управленцев,
равно как и для населения, нынешняя ситуация оказалась неожиданной,
зачастую шоковой. Она начала осознаваться, когда страна вплотную
подошла к трудоресурсному обвалу, когда депопуляция затронула армию,
систему образования и поставила ребром вопрос о пенсиях.
В общественном мнении нет согласия по поводу иммиграции.
Несмотря на официальное признание, иммиграционная концепция развития
России постоянно подвергается атаке. К сожалению, дискуссии акцентируются
на рисках, в то время как суть проблемы, ее экономическая подоплека,
причины, почему невозможно обойтись без масштабной иммиграции, даже
не обсуждаются. Раздувается антиммигрантская истерия, и «нашествие
пришельцев с юга и востока» — главная ее мотивация. Почвенники и
националисты озабочены судьбой русских. «Россия останется без русских?»5,
«Мигранты завоюют Россию?»6,
«Народным единством — по инородному»7
— эти заголовки говорят сами за себя. В пылу предвыборной борьбы
дело дошло до публичных оскорблений и унижений мигрантов, продемонстрированных
на ТВ в агитроликах «Родины». Стоит упомянуть в этой связи и «марш
против оккупантов» 4 ноября 2005 года, организованный «национал-патриотами».
Альтернативные сценарии
В условиях демографического кризиса теоретически возможны
два принципиально различных сценария развития событий.
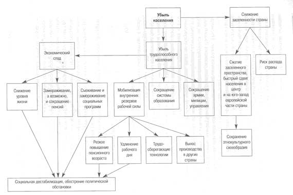
Сценарий без иммиграции, ориентирующийся только
на собственное население (схема 1.1). Этот сценарий предполагает
функционирование экономики в условиях сокращения численности населения
и трудовых ресурсов. Поскольку трудовые ресурсы будут сокращаться
стремительно, развитие трудосберегающих технологий не сможет происходить
так же быстро, чтобы полностью или хотя бы в значительной части
компенсировать это падение. Поэтому в таких условиях экономический
спад представляется неизбежным. Даже довольно амбициозные прожекты
роста производительности труда — на уровне 7,2% годовых — приводят
к потерям ВВП, превышающим 10 трлн. рублей в период до 2020 года
из-за дефицита трудовых ресурсов в случае, если он не будет восполнен
иммиграцией8. Более
того, чем выше темпы экономического роста, тем больше дополнительная
потребность в работниках. По имеющимся прогнозам, при пролонгировании
текущих тенденций роста ВВП страны в период до 2015 года потребуется
на 5-6 млн. больше работников, чем сейчас, а при повышении годовых
темпов роста до 7% — уже на 7 млн. человек больше9.

Экономический спад влечет за собой падение уровня жизни
— доходов и зарплаты, замораживание, а возможно и сокращение пенсий,
съеживание социальных программ. Для возмещения убыли трудоспособного
населения придется прибегнуть и к таким непопулярным мерам, как
резкое повышение пенсионного возраста, удлинение рабочего дня, относительное
сокращение очного образования. Сокращаются как людские, так и экономические
возможности поддержки институтов, обеспечивающих безопасность страны
— армии и милиции, всей системы государственного управления.
Чем чревато скачкообразное сокращение трудовых ресурсов,
можно представить не только теоретически, но и зримо, оглянувшись
на опыт СССР первой половины 1960-х годов, когда в СССР естественный
прирост трудоспособного населения уменьшился в два раза. Хотя тогда
до естественной убыли дело не дошло, все равно потребовались чрезвычайные
меры, чтобы экономика могла проскочить демографический провал. Среди
них — сокращение армии и ликвидация 11-го класса школы, вследствие
чего рынок труда получил как бы удвоенное пополнение молодежью.
Многие виды деятельности (например, уборка аудиторий в институтах)
были переведены на самообслуживание. За счет этого были резко сокращены
охрана и обслуживающий персонал. Но самыми болезненными были меры
по ограничению личного подсобного хозяйства: запрет на содержание
коров в крупных городах, увеличение налогов.
Рассчитывали на привлечение на работу женщин, занятых
в личном хозяйстве, но эффект оказался незначительным. В малых городах,
где занятость в данной сфере экономики была высока, не было рабочих
мест, в больших же городах ресурсы были невелики. Зато получили
эффект, которого совсем не ожидали. Ограничения на содержание скота
в личной собственности привели к тому, что население вырезало скот,
и страна сразу же оказалась без мяса. С тех пор мясной голод стал
перманентным вплоть до рыночных реформ. Падение прироста трудовых
ресурсов стало основным мотивом для закона, разрешающего работающим
пенсионерам получать и пенсию, и зарплату. Занятость пенсионеров,
естественно, возросла. Правда, как часто у нас бывает, введен этот
закон был тогда, когда особой нужды в нем уже не было: страна начала
выходить из ложбины на гребень трудоресурсной демографической волны.
Гребень потребовал своих специфических мер: была сокращена рабочая
неделя, введено два выходных дня, удлинены декретные отпуска и отпуска
по уходу за ребенком, расширен прием студентов, вновь увеличена
армия.
Вероятно, были и другие меры, но и из этого перечня
ясно, что демографические волны не проходят бесследно для населения,
непосредственно затрагивая его интересы. В силу существовавших в
СССР цензурных ограничений, население не было информировано должным
образом об изменениях конъюнктуры на рынке труда и не соотносило
соответствующие меры с демографической ситуацией. Поэтому населению
и сейчас трудно согласиться с неизбежностью перемен.
Чаще всего надежды, связанные с экономией труда, возлагаются
на трудосберегающие технологии — технический прогресс, рост производительности
труда. Действительно, здесь у нас большие резервы, но мобилизовать
их за короткое время трудно, так как это сопряжено с техническим
перевооружением производства и общим повышением культуры труда.
Кроме того, обычно упускается из виду, что технический прогресс
позволяет экономить рабочую силу главным образом в материальном
производстве, больше всего в промышленности. Сфера же услуг за счет
своего расширения и усложнения непрерывно наращивает потребность
в работниках, так что дополнительный спрос в этой сфере перекрывает
экономию, полученную в первой, что наглядно демонстрируют западные
страны.
Следовательно, болезненные радикальные меры неизбежны
в случае, если Россия решит обойтись без иммиграции. Ясно, что это
угрожает серьезной социальной дестабилизацией, крайним обострением
политической обстановки. Помимо этого, отсутствие иммиграции чревато
снижением заселенности страны, сжатием заселенного пространства,
сдвигом населения в центр и на юго-запад Европейской России, что
может привести к распаду страны10.
Единственный выигрыш данного сценария — возможность сохранить в
неприкосновенности этнокультурное своеобразие и «генетическую чистоту»
русского народа. Но не слишком ли дорогой ценой?
Посмотрим теперь, какие эффекты и риски сулит сценарий
замещающей иммиграции (схема 1.2).

Приток рабочей силы позволяет обеспечить дальнейший
экономический рост, а следовательно, повышение уровня жизни, увеличение
пенсий, более широкие возможности социального обеспечения, сохранение
системы образования, поддержание в стабильном состоянии армии и
милиции. Иммиграция также является необходимым условием укрепления
геополитического положения страны, повышения вероятности сохранения
ее целостности благодаря стабилизации населения вдоль российско-китайской
границы.
Но и данный сценарий не лишен рисков. Сопряженное с
иммиграцией увеличение этнокультурного разнообразия создает предпосылки
для усиления напряженности, возможно, и конфликтов на этнокультурной
почве, активизации националистических движений, обострения политической
борьбы. Бунтарские выступления молодых потомков иммигрантов во Франции
ярко продемонстрировали социальные риски, сопряженные с масштабной
инокультурной иммиграцией. Безусловно, нечто подобное может случиться
и у нас.
Как видим, ни тот, ни другой сценарий не обещают безмятежного
существования, оба ведут к росту социальной напряженности и обострению
политической обстановки, но по разным причинам и по разным «линиям
разлома».
В условиях масштабной иммиграции (сценарий 2) политическая
борьба будет разворачиваться вокруг этнического фактора и опираться
на раздувание мигрантофобии. При отсутствии иммиграции борьба, в
которой объединятся все слои общества, будет идти против снижения
уровня жизни, практически неизбежного.
Оба сценария экстремальные, пригодные скорее для теоретического
анализа. Вместе с тем их противопоставление с очевидностью доказывает,
что ориентация только на собственные демографические ресурсы — тупиковый
путь. И все же эти сценарии неравноценны. Сценарий без иммиграции,
кроме того, несет еще риски падения уровня жизни, ухудшения пенсионного
обеспечения, рост бедности. Эти очевидные и крайне болезненные последствия
стремительного сокращения численности трудоспособного населения,
к сожалению, всегда остаются вне дискуссионного поля. А ведь они-то
и есть настоящие «страшилки», не говоря уже о проблеме целостности
страны. В результате едва ли можно всерьез рассматривать сценарий,
ориентированный исключительно на собственные ресурсы, в качестве
альтернативы иммиграционному сценарию.
Реальная жизнь, естественно, не может следовать в точности
какому-либо из сценариев, она пройдет между ними, но все же приближенно
к иммиграционному варианту. Население само поддержит именно его,
как только поймет, что на другой чаше весов находится отсутствие
перспектив для роста благосостояния.
Иммиграционный сценарий тоже предполагает мобилизацию
внутренних резервов рабочей силы, но он позволяет избежать травмирующих
общество мер, подобных удлинению рабочего дня и др. Обратим внимание
на такой непривычный для России путь, как вынос производства в другие
страны, на котором пока что нет приметных успехов. Между тем все
развитые страны давно идут по этому пути. Первоначальный толчок
выносу производства дал именно дефицит труда в собственной стране.
Передислокация производства не только сокращает, соответственно,
потребность в иммигрантах, но и позволяет высвободить рабочую силу
в пользу третичного и четвертичного секторов. На это приходится
слышать возражения, что России, дескать, нечего выносить. Может
быть, сейчас и нечего, но пора задуматься, в какой степени и в каком
ассортименте нам следует развивать легкую промышленность и производство
ширпотреба у себя дома. Не лучше ли производить товары своих брендов
в странах с более дешевым трудом? Получается двойная выгода: более
дешевый товар и сокращение иммиграции.
Некоторые оппоненты отстаивают приоритет повышения рождаемости
перед иммиграцией. Иммиграцию они считают не объективно обусловленной
потребностью страны, а досужей выдумкой «либеральных общечеловеков»11
«заказной и, вероятно, хорошо проплаченной кампанией12,
происками иностранных организаций и фондов, «которые проводят прямо
противоположную нашим интересам линию демографической политики»13.
Оставим за рамками данной статьи споры по поводу возможностей
повышения рождаемости. Допустим, что в нашей стране, вопреки мировому
опыту, усилия государства увенчаются успехом, и рождаемость заметно
поднимется. Но как прожить предстоящие 20 лет, пока родившиеся подрастут
и в массе вольются в рынок труда? 20 лет, это если рождаемость начнет
быстро повышаться прямо «завтра», а скорее всего, придется ждать
и все 30 лет. Как в эти десятилетия обеспечить «улучшение качества
жизни» и найти средства для стимулирования рождаемости и оздоровления
населения? Кто заработает эти средства? Такими вопросами противники
иммиграции себя не утруждают, очевидно, полагая, что экономика как-то
«выкрутится».
Склонен к противопоставлению разных направлений демографической
политики и председатель Совета Федерации Сергей Миронов. По его
мнению, «вполне реально добиться, чтобы к 2050 году в России жили
не 100, а 250 млн. человек», при этом привлечение рабочей силы из-за
рубежа рассматривается только как «экстренная мера краткосрочного
плана»14. Основные
же надежды связаны с повышением рождаемости. Подобные прожекты создают
опасную иллюзию легкой достижимости демографических целей и полной
управляемости процессом. Тем самым отвлекается внимание от мер по
обеспечению иммиграции — не просто насущной, а жгучей проблемы.
По-видимому, подразумевается, что приток населения в Россию зависит
только от ее желания и обеспечить его легко. Это глубокое заблуждение.
Насколько мы не подготовлены к успешному решению миграционных проблем,
показывает проводящаяся сейчас кампания по легализации, в ходе которой
мигрантов чаще выдворяют, чем наделяют правами.
Хотелось бы рассмотреть еще один из распространенных
контрдоводов против иммиграции. Вот как он звучит в устах Анатолия
Иванова, депутата Госдумы: «Те средства, которые придется затратить
на обустройство иностранных рабочих с семьями, лучше потратить на
улучшение условий российских трудящихся»15.
Или такой пассаж: «...приедут, допустим, 300 тысяч иммигрантов.
Им же будут нужны квартиры и дома. Где взять это жилье, как его
и за какие деньги произвести?».16
Патерналистский взгляд на миграцию ошибочен в принципе.
Мигранты — не иждивенцы, они сами зарабатывают и сами, как и местные
жители, должны заботиться о своем обустройстве, за исключением немногочисленных
вынужденных мигрантов, нуждающихся в помощи. В пользу самостоятельности
мигрантов говорит и недавний опыт нашей страны: в течение 1990-х
лишь около 350 тысяч человек из 11 млн. прибывших получили какое-либо
содействие от государства в жилищном обустройстве: 17,3 тысячи семей
беженцев и вынужденных переселенцев (54,5 тысячи человек) были обеспечены
жильем и 92,5 тысячи семей (около 300 тысяч человек) получили беспроцентные
ссуды на жилье в рамках Федеральной миграционной программы. Остальные
97% мигрантов решали свои проблемы сами и, кроме того, строили жилье
для россиян, так как это одна из наиболее распространенных и емких
ниш мигрантского труда, на которую россияне не претендуют. Представления
о потребительстве мигрантов отнюдь не безобидны. Они разжигают у
принимающего сообщества мигрантофобию, создавая мираж повышенного
внимания к «чужим» в ущерб «своим».
Разумеется, это не означает, что государство может отстраниться
от решения проблем мигрантов. Но от государства требуется не прямая
помощь приезжим, а создание рамочных условий для их приема и интеграции.
В компетенции государства могли бы быть: разработка адекватного
законодательства по приему мигрантов — их регистрации, предоставлению
вида на жительство, гражданства; регулирование порядка трудового
найма мигрантов; развитие рынка жилья; установление партнерских
отношений со странами — донорами рабочей силы; стимулирование формирования
информационной и рекрутерской сетей; надзор за соблюдением прав
мигрантов и др. Важным является вопрос о разделении функций и ответственности
между центром и регионами, государством и работодателями.
Вероятные миграционные доноры
В ожидании иммиграционной волны активизировались надежды
на возвращение «своих» — русских, «соотечественников» из постсоветских
стран. Эту идею еще раз как бы официально подтвердил глава Совета
Федерации Сергей Миронов, выступая на парламентских слушаниях 24
ноября 2005 года17.
По данным национальных переписей, в бывших советских республиках
осталось 18 из 25,3 млн. русских, проживавших там в 1989 году. Из
них 8,2 млн. человек живут на Украине, 4,1 млн. — в Казахстане,
1,2 — в Белоруссии, около 1 млн. — в Узбекистане. Если подходить
чисто механически, казалось бы, этого потенциала достаточно для
России, по крайней мере, лет на 20. Но, по оценкам большинства экспертов,
максимальный миграционный потенциал русской диаспоры не превышает
4 млн. человек, которые сосредоточены главным образом в Казахстане
и Узбекистане.
Некоторые оценки достигают 5,2 млн. человек и основаны
на предположении о возможной иммиграции русских также из Украины
и Белоруссии18.
Но едва ли есть основания ожидать увеличения потока русских из Украины,
где сосредоточена основная часть русской диаспоры. Напротив, есть
реальные предпосылки для возобновления в будущем миграционного потока
из России на Украину, как это было в прошлом, поскольку демографический
кризис на Украине еще более глубокий, чем в России, а Украина всегда
была привлекательной для россиян. В Белоруссию же русские из России
выезжают чаще, чем приезжают оттуда.
Рассмотрим более подробно ситуацию в отдельных постсоветских
странах19.
Казахстан. Эта страна является главным миграционным
донором России. В 1990-х годы Казахстан потерял 2,5 млн., или почти
40% «своих» русских. Из них на Россию пришлось около двух млн. эмигрантов,
остальные выехали в Германию в составе немецко-русских семей.
По Казахстану имеются следующие замеры миграционного
потенциала русских: 1991 — 9% (ВЦИОМ); 1994 — 18% (Л. Гудков); 1994
— 44% (Г. Витковская), из них предпринимали конкретные шаги — 18,5%
(Г. Витковская); 1995 — 21% (И. Субботина); 1997 — 33%, из них:
уедут с высокой вероятностью — 19% (Г. Витковская).
Реальный выезд примерно соответствовал этим оценкам.
Хотя со времени последних замеров прошло уже 8 лет, нет никаких
оснований полагать, что миграционный потенциал русских Казахстана
возрос.
Во-первых, уже в 1994 году, в разгар баталий о языке,
основными причинами выезда из Казахстана были экономические причины.
Исследование Л. Гудкова (1994) выявило следующую иерархию причин
выезда:
- ухудшение экономической ситуации в Казахстане — 43%,
- надежда поправить свое материальное положение — 22%,
- отсутствие перспектив трудоустройства — 11%,
- неприязненное отношение местного населения — 5%.
Кроме того, всех русских (независимо от желания уехать)
спрашивали о проблемах, которые их беспокоили: 66% назвали низкий
уровень жизни, 24% — угрозу безработицы, 52% — рост преступности
и лишь 16% — обострение национальных отношений.
С тех пор условия в Казахстане сильно улучшились, экономика
развивается высокими темпами, сократилось отставание от России.
Межнациональные отношения половина русских и раньше оценивала как
дружественные или доброжелательные (1997, Л. Тараков). Таким образом,
максимум, на что можно рассчитывать, — на выезд в Россию в течение
последующих лет 20% русских Казахстана, — т.е. около 800 тысяч человек.
Средняя Азия. Замеры миграционного потенциала
русских по странам этого региона проводились достаточно давно (см.
табл. 1.2).
В Россию из Средней Азии в 1990-х гг. выехало более
1 млн. человек из 3,3 млн. проживавших там русских. Если к этому
прибавить выезд русских на Украину и в Белоруссию, а также в Германию
и Израиль (в составе смешанных семей с немцами и евреями), придем
к выводу, что во всей Средней Азии осталось, вероятно, около 1,5
млн. русских.
Большим стремлением к выезду в течение всего периода
отличались русские Узбекистана. Их мобильность также падает,
но все же не так стремительно, как по другим странам, поскольку
ситуация в Узбекистане и сейчас довольно напряженная. По сравнению
с 1997 года выезд русских из Узбекистана сократился в 1,5 раза,
в то время как из Казахстана — в 5 раз. Потенциал иммиграции русских
из Узбекистана можно оценить максимум в 25%, то есть около 250 тысяч
человек.
Таблица 1.2. Доля русских, намеренных выехать из страны,
% ответивших
|
|
Узбекистан
|
Киргизия
|
Таджикистан
|
Туркмения
|
|
1991 (ВЦИОМ)
|
25
|
24
|
36
|
28
|
|
1991 (ИСПИ РАН)
|
-
|
20
|
40
|
-
|
|
1992 (ИСПИ РАН)
|
31
|
36
|
52
|
-
|
|
1992 (Г. Витковская)
|
43
|
-
|
66
|
-
|
|
1992 (С. Савоскул)
|
-
|
20
|
-
|
-
|
|
1994 (Г. Витковская)
|
52
|
20
|
-
|
-
|
|
1997 (Г. Витковская)
|
32
|
18
|
-
|
-
|
|
Из них уедут с высокой степенью вероятности
|
|
|
13
|
8
|
-
|
-
|
|
1997 (Н. Космарская)
|
-
|
10
|
-
|
-
|
|
1997 (таджикские замеры)
|
-
|
-
|
50
|
-
|
В Киргизии положение русских до недавней «оранжевой»
революции было относительно стабильным, в значительной степени благодаря
меньшей безработице и приданию русскому языку статуса государственного.
В целом Киргизия потеряла почти такую же часть русских, как и Узбекистан,
но главные ее потери пришлись на период 1992-1994 годов, с тех пор
выезд сокращался. Обострение политических событий может вызывать
всплески миграции, но уровень репатриации едва ли превысит 20% проживающих
там русских, составив около 100-150 тысяч человек.
В Таджикистане осталось не более 100 тысяч русских,
из которых одна половина хочет уехать, а другая «мечтает, но не
может» (по местным исследованиям).
В Туркмении, вероятно, осталось не более 200
тысяч русских, чьи выездные устремления, несомненно, высоки. Можно
допустить, что половина из них — 100 тысяч человек — может выехать.
В итоге Средняя Азия может дать около 500 тысяч русских
репатриантов в Россию.
Страны Закавказья. В связи с тем что в этих странах
ситуация крайне нестабильна, по ним не было социологических обследований
миграционного поведения русских. Но даже по статистическим данным
видно, что подавляющее большинство мобильных русских оттуда выехали.
Оставшийся потенциал, вероятно, не превышает 100 тысяч человек по
всему региону.
Страны Балтии. Замеры по этим странам выявляли
следующий уровень выездных намерений русских.
Русские, несмотря на активное протестное поведение,
даже в начале 1990-х годов стремились особенно уехать из балтийских
стран. Из стран Балтии выехали в Россию лишь 11% проживавших там
русских. Основную часть выехавших составили военнослужащие (действительные
и уволенные в запас). В последние же годы выезд русских из этих
стран практически прекратился, главным образом из-за значительно
более высокого уровня жизни в странах Балтии, И в перспективе не
приходится рассчитывать на приток русских оттуда.
Таблица 1.3. Доля русских, намеренных выехать из страны,
% ответивших
| |
Литва
|
Латвия
|
Эстония
|
|
1991 (ВЦИОМ)
|
7
|
6
|
6
|
|
1992 (ВЦИОМ)
|
-
|
18
|
-
|
|
1992 (Г. Витковская)
|
10
|
|
—
|
|
1993 (С. Савоскул)
|
13
|
-
|
|
|
1994 (С. Савоскул)
|
-
|
|
7
|
Присмотримся внимательнее к Украине, где проживает
наибольшая часть русских, сосредоточенных в постсоветских странах.
Очевидно, по Украине статистика наименее точна. Согласно ей Украина
отдала России за 1990-2002 годы 360 тысяч русских. Согласно же и
российским, и украинским оценкам численность трудовых мигрантов
из Украины в Россию составляет около 1 млн. человек. Опираясь на
наши обследования в Москве (2002 год), можно считать, что половина
из них — русские, из которых не менее половины живут в России постоянно.
Таким образом, очевидно, что данные статистики нужно удвоить, и
тогда получим нетто-миграцию русских из Украины в Россию примерно
в размере 700 тысяч человек. Не меньше, вероятно, миграция украинских
русских в страны Восточной Европы, в Израиль и другие страны Средиземноморья,
в Германию. Таким образом, суммарные потери Украины составляют примерно
1,5 млн. человек, или около 13% проживавших там до распада СССР
русских. Примерно столько же русских при переписи населения назвали
себя украинцами. В случае стабильного экономического подъем! страны
существует опасность разворота миграций в пользу Украины.
Ситуация в Молдавии сложная. В момент обострения
Приднестровской конфликта (1993 год) из правобережной части хотел
уехать каждый четвертый русский, но в 1996 году — только каждый
десятый. Из Приднестровья же никто не хотел уезжать. Кроме того,
с молдавским паспортом довольно легко уехать на Запад. Выезд из
Молдавии при мирном урегулировании раскола страны не достигнет и
100 тысяч человек.
Белоруссия, где сосредоточено 1,3 млн. русских,
тоже представляет определенный интерес. Но, во-первых, она расположена
на оси главного западного вектора движения русских, во-вторых, пока
нет никаких признаков, которые бы свидетельствовали о том, что можно
ожидать притока русских из этой страны.
Миграционный потенциал титульных и других народов стран
СНГ, по нашей оценке, не превышает 6-7 млн. человек в период до
2025 года. Есть и более пессимистические оценки — максимум 4 млн.
человек20. Главным
образом, это узбеки, таджики, киргизы. Потенциал закавказских народов,
вопреки расхожему мнению, почти исчерпан. Примерно каждое третье
домохозяйство в бывших закавказских республиках имеет работника
в России. Это очень высокий уровень эмиграции, и едва ли он существенно
поднимется. Некоторые симптомы указывают на начавшуюся возвратную
миграцию в Азербайджан и Армению. Таким образом, страны СНГ и Балтии
в общей сложности могут «закрыть» менее половины российского спроса
на труд и не столь кардинально, как хотелось бы, смягчить ситуацию
с рабочей силой в ближайшей перспективе. Но и этот потенциал привлечь
не просто. Для этого необходима спешная либерализация миграционной
политики.
В любом случае, чтобы компенсировать возникающий демографический
дефицит, неизбежно придется прибегнуть к масштабной иммиграции из
других стран. В качестве доноров, безусловно, хотелось бы видеть
страны, близкие нам в культурном отношении, например страны Восточной
Европы. Но надежды на это иллюзорны: глобальный рынок иммигрантского
труда очень конкурентный, и конкуренция будет нарастать. С Россией
будут конкурировать США и Европейский союз, предполагающие привлекать
примерно по 1 млн. мигрантов в год вплоть до середины века. Соперничество
явно не на равных, Россия в этой тройке — аутсайдер. Поэтому ее
выбор ограничен: она может рассчитывать преимущественно на
страны Юго-Восточной и Южной Азии, возможно, арабские страны.
Ясно, что необходимо стремиться по возможности диверсифицировать
миграционный поток по странам исхода, но ясно и то, что у китайцев
— наших непосредственных соседей — нет серьезных конкурентов. Китайцев,
по крайней мере, тех, кто живет в северо-восточных провинциях, не
отпугивает российский климат, они с успехом работают даже в сельском
хозяйстве, а соседское положение расширяет их осведомленность о
российском рынке труда, имеющихся возможностях и правилах поведения,
облегчает контакты с россиянами, тем самым резко увеличивая их шансы
по сравнению с другими потенциальными иммигрантами.
Этому способствуют и поездки россиян в Китай, которые
вдвое многочисленнее потока из Китая: так в 2004 году российские
граждане совершили 1765 тысяч поездок в Китай, тогда как граждане
Китая в Россию — 813 тысяч поездок21.
Исследовательские оценки единовременного китайского
присутствия в России довольно стабильны — не более 500 тысяч человек22.
В основном это торговцы, строительные и сельскохозяйственные рабочие.
Местные оценки китайского присутствия гораздо умереннее. По расчетам
Виктора Ларина, на Дальнем Востоке их всего 25-30 тысяч23
(Перепись 2002 года зафиксировала 35 тысяч китайцев, постоянно проживающих
в России.)
Приведенные данные свидетельствуют о довольно скромных
размерах китайской миграции. Тем не менее до сих пор не удается
разрушить гиперболические представления о количестве китайцев в
России, в том числе миф о 2 млн. китайцев на Дальнем Востоке, запущенный
газетой «Известия»24
и широко подхваченный местной прессой. Этот миф создал устойчивое
представление в обществе о китайской экспансии как якобы уже свершившемся
факте. Он стал одним из главных факторов нагнетания страха перед
китайской угрозой. Все панические публикации опираются на эти выдумки.
Причем масштабы «нашествия» быстро разрастаются. По
сообщению «Российских вестей», граждан КНР в России, по неофициальным
данным, около 3,4 млн. человек. «То есть, — пишет газета, — китайцы
по численности уже сегодня занимают в России четвертое место после
русских, татар и украинцев»25.
Еще «страшнее» безответственный прогноз Л.К. Аксенова: «Если сейчас
на 150 россиян — один китаец, то лет через 50 будет наоборот: на
одного россиянина — 150 китайцев»26.
Так создается питательный бульон для русского национализма, ксенофобии,
заранее формируется агрессивная среда для мигрантов. Иммиграционная
политика рискует остаться без общественной поддержки. Без этого
она обречена на крах, а Россия — на экономический упадок в лучшем
случае, в худшем — на хаос и распад.
Повторю высказанное ранее предположение: китайцы с большой
степенью вероятности к середине века могут стать вторым по численности
народом России, обойдя в этом отношении татар27.
В свете такой перспективы приходится констатировать, что, к сожалению,
отношение к китайской проблеме меняется слишком медленно. Медленно
— в свете неотвратимо надвигающегося дефицита труда, его огромных
размеров.
Приток китайцев — это не только угроза, но и необходимость
для России. То есть угроза, которой невозможно избежать.
<…>
1 Предположительная
численность населения Российской Федерации до 2025 года. Статистический
бюллетень / Федеральная служба государственной статистики. — М.,
2005. С. 8, 116
2 Население России.
2002. Десятый ежегодный демографический доклад / Отв. ред. А.Г.
Вишневский / Институт народнохозяйственного прогнозирования РАН;
Центр демографии и экологии человека. — М., 2004. С. 187-188
3 См.: Гимпельсон
В.Г. Дефицит квалификации и навыков на рынке труда: недостаток предложения,
ограничения спроса или ложные сигналы работодателей? Препринт /ГУ
— Высшая школа экономики. — М., 2004. С. 36.
4 Расчеты Е.М. Андреева.
5 Комсомольская правда.
2005. 4 мая.
6 Мир новостей. 2005.
7 июня.
7 http://www.politcom.ru/2005/mnenia286.php
8 См.: Архангельский
В.Н., Иванова А.Е., Кузнецов В.Н., Рыбаковский Л.Л., Рязанцев С.В.
Стратегия демографического развития России / РАН. Ин-т социально-политических
исследований. — М., 2005. С. 84-87
10 См.: Зайончковская
Ж.А. Миграция в разном масштабе времени / Центр проблем вынужденной
миграции в СНГ; Независимый исследовательский совет по миграции
стран СНГ и Балтии. Науч. доклады. — М, 1999. Вып. 1.
11 По выражению
В.А. Башлачева (Информационно-анатитическая сеть по проблемам прав
и свобод человека)
12 Крупнов Ю. Против
нас ведется операция «Мигранты спасут Россию» // Русская национальная
община на Святой Земле: Информационный бюллетень. № 56 (10.10.2005-23.10.2005)
13 Белобородое И.
Русских хоронить рано // RBC Daily. 2005. 28 июня.
14 Российская газета.
2005. 28 апр.
15 PROGNOSIS.RU
от 23.05.2005.
16 Крупнов Ю. Цит.
соч.
17 Страна.ru от
24.11.2005
18 См.: Политика
иммиграции и натурализации в России: состояние дел и направления
развития / Под ред. С.Н. Градировского. — М, 2005. С. 174, 183.
19 См.: Гудков Л.Д.
Русские в Казахстане / Центр исследования русских меньшинств в странах
ближнего зарубежья. — М., 1995; Витковская Г.С. Вынужденная миграция
в Россию: итоги десятилетия // Миграционная ситуация в странах СНГ.
— М.: Центр изучения проблем вынужденной миграции в СНГ. 1999. С.
159-194; Экономический фактор миграции из стран Центральной Азии:
фон или доминанта? // Современные этнополитические процессы и миграционная
ситуация в Центральной Азии / Моск. Центр Карнеги. — М., 1998. С.
20-45; Космарская Н.П. «Я никуда не хочу уезжать». Жизнь в постсоветской
Киргизии глазами русских // Вестник Евразии. 1998. № 1/2. С. 76-100;
Россия и мусульманский мир: Бюлл. инф. 1997. № 2 (56); Русские в
новом зарубежье / Отв. ред. С.С. Савоскул. Ин-т этнологии и антропологии
РАН. — М., 1997; Современная миграция населения России / Под ред.
Л.Л. Рыбаковского. Ин-т соц.-полит. исследований РАН. — М., 1993;
Тараков Л. Национальные меньшинства Казахстана: состояние и перспективы.
Современные этно-политические процессы и миграционная ситуация в
Центральной Азии / Под ред. Г.С. Витковской. — М., 1998. С. 67-79.
20 См.: Политика
иммиграции и натурализации в России: состояние дел и направления
развития / Под ред. С.Н. Градировского. — М, 2005. С. 183
21 Россия в цифрах
/ Федеральная служба государственной статистики. М., 2005, с. 140,141
22 См.: Гельбрас
В.Г. Россия в условиях глобальной китайской миграции. М., 2004.
с. 36
23 Ларин В.Л. Китайская
миграция на Дальнем Востоке // Мост через Амур. Внешние миграции
и мигранты в Сибири и на Дальнем Востоке: Сборник материалов международного
исследовательского семинара.— Москва; Иркутск, 2004. С. 109.
24 Известия. 1993.
2 нояб.; 1994. 30 нояб.
25 Жантиев Д. Европу
и Россию ожидает наплыв иммигрантов // Российские вести. 2004. 19
мая.
26 Известия. 2005.
19 дек.
27 Зайончковская
Ж.А. Китайская иммиграция через призму рынка труда // Российский
демографический журнал. 1998. № 1. С. 12-18.
|